网站首页 报考信息
-
广安市广外实验学校广外一职高2024年招生简介
办学理念:服务为宗旨,升学为导向。办学特色:普职融通,对口升学。
2025-10-07 zhuiyan2 报考信息 616 ℃ -
隆昌市科特职业技术学校2024年招生简章
我们是初升高升学咨询平台有什么需求可以添加下方二维码进行咨询了解【五年制大专、中专、普高\x26amp;nbsp;】
2025-10-06 zhuiyan2 报考信息 377 ℃ -
四川省南充中等专业学校2024年招生简章
点击上方关注我们!
2025-10-06 zhuiyan2 报考信息 379 ℃ -
自贡职业技术学院(中职部)2024年招生简章
2025-09-26 zhuiyan2 报考信息 274 ℃ -
2025年全成都市中考录取分数线
5+2地区2025年中考5+2区域普通高中分数线(俗称“普高线”)为513,职普融通线为488。成都市教育考试院公布的是“5+2”区域(即成都天府新区、成都高新区、锦江区、青羊区、金牛区、武侯区、成华区)的中考分数线。郫都区郫都区2025年...
2025-09-23 zhuiyan2 报考信息 3255 ℃ -
2021年成都中考 | 成都153所高中汇总!分区域详细整理学校性质、分类、地址电话!
成都153所高中汇总!分区域详细整理学校性质、分类、地址电话!
2021-06-21 zhuiyan2 报考信息 2735 ℃ -
2021年绵阳市中考录取分数线划定!
绵阳市2021年中考成绩于今日公布,今年绵阳市中考总分为900分,各普通高中录取分数线和全市普通高中最低录取分数控制线已经划定。一、各普通高中录取分数线第一批次绵阳中学:769分 &...
2021-06-20 zhuiyan2 报考信息 2450 ℃ -
成都市2021年普职融通招生计划公布
2021年成都市普职融通招生计划公布中职学生可以转入对口普通高中如何办理?学生需具备哪些条件?哪些学校招收普职融通实验班?你关心的问题,都有答案了普职融通普职融通,是由中等职业教育与普通高中教育合作,双方共同设计课程、互派师资,实行学...
2021-06-12 zhuiyan2 报考信息 2495 ℃ -
2021年成都市普通高中艺体特长生招生计划发布
艺体特长生招生政策出炉啦
2021-06-04 zhuiyan2 报考信息 2216 ℃ -
2021年成都各校高中招生计划出炉!13.15万人报名中考,招81228人!
各校到底有多少高一学位!
2021-06-03 zhuiyan2 报考信息 8176 ℃ -
2021年成都中考 | 这 29所收分低于510分的公办高中,你知道几所?
2021年成都中考|这29所收分低于510分的公办高中,你知道几所?
2021-05-28 zhuiyan2 报考信息 3945 ℃ -
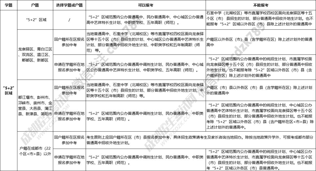
2020年外地生怎么在成都读高中?中考哪里考?选户籍or学籍?看这篇就够了
2020中考即将到来!帮孩子提前规划,快人一步!【2020成都中考家长交流群】已经为大家准备好,小编将在群里为大家免费提供:1、成都中考政策解读;2、高中学校详解;3、招生信息分享;4、升学择校指导;5、中考复习资料等公益服务最近的政策有点...
2021-05-24 zhuiyan2 报考信息 6905 ℃ -
2021四川成都中考考什么科目,各科分数是多少
2021四川成都中考考什么科目 2021年成都中考统一考试科目为语文、数学、英语、物理、化学、体育六科,其中,物理、化学包括实验操作考试。 语文、数学、英语三科试卷分A、B卷,A卷满分为100分(其中英语A卷包括听力考试30分),B卷满...
2021-05-24 zhuiyan2 报考信息 2876 ℃ -
2021年成都中考 | 民办高中收费一览表!
2021-05-24 zhuiyan2 报考信息 2590 ℃ -
2021年成都中考 | 2021成都中考招生日程安排表!
其他考试安排:体育中考:4月(各区正考试中)物理、化学实验操作考试:4月道法、历史学业水平考试:5月25日注:6月下旬会陆续公布高中学校招生计划、艺体特长生招生计划,中考后进行艺体特长生报名及测试。 2021成都中考考试招生工作日...
2021-05-24 zhuiyan2 报考信息 1830 ℃ -
2021年成都中考 | 2021年成都市指标到校分配计划公布!什么是指标到校政策?参与此政策,需具备哪些条件?
&...
2021-05-24 zhuiyan2 报考信息 3852 ℃ -
2021年成都中考 | 成都50 所民办高中直升数据、招生人数整理!
市直管学校直升01“5+2”区域学校直升02新六区03郊区新城民办校直升04以上就是小编为大家整理的“2021年成都中考|成都50+所民办高中直升数据、招生人数整理!”,内容图文信息来自网络,版权内容归原作者所有,本文仅做分享,如有侵权...
2021-05-24 zhuiyan2 报考信息 2129 ℃ -
2021年成都中考 | 2021年成都中心城区指标到校网上填报教程来啦!
READTIME中心城区指标到校网上申报以上就是小编为大家整理的“2021年成都中考|2021年成都中心城区指标到校网上填报教程来啦!”,内容图文信息来自网络,版权内容归原作者所有,本文仅做分享,如有侵权,请联系后台,我们...
2021-05-24 zhuiyan2 报考信息 1928 ℃ -
2021年成都中考 | 5月25日开考!九年级初中学业水平考试安排公布!
以上就是小编为大家整理的“2021年成都中考|5月25日开考!九年级初中学业水平考试安排公布!”,内容图文信息来自网络,版权内容归原作者所有,本文仅做分享,如有侵权,请联系后台,我们将及时删除。
2021-05-24 zhuiyan2 报考信息 1785 ℃ -
2021年成都中考体考政策出炉!
今天新鲜出炉了: 成都市2021年初中体育考试办法 体考和去年相比有无变化?具体公布了哪些细则?已经为你划好重点了2021年成都市高中阶段教育学校统一招生体育考试项目包括坐位体前屈(15分)、立定跳远(20分)和长跑(男...
2021-05-24 zhuiyan2 报考信息 1899 ℃
- 4905℃中国五冶高级技工学校
- 3798℃【公办学校】四川核工业技师学院
- 4154℃四川城市技师学院
- 3714℃天府新区航空旅游职业学院
- 11-062025年内江市内江天立高中招生简章|招生条件是什么?
- 11-062025年内江市内江天立高中升学率|教学质量怎么样?
- 11-062025年内江市内江天立高中是否招收高三复读生?
- 11-062026年内江市内江天立高中升学率怎么样?
- 11-062026年内江市内江天立高中招生条件是什么?
- 11-062024年内江市凤翔中学学费多少钱?
- 11-062025年内江市凤翔中学学费多少钱?
- 11-062026年内江市凤翔中学学费多少钱?
- 搜索
- 最近发表
- 文章归档
-
- 2025年10月 (720)
- 2025年9月 (135)
- 2024年5月 (411)
- 2024年1月 (764)
- 2023年12月 (10884)
- 2023年11月 (565)
- 2023年10月 (312)
- 2023年6月 (1)
- 2023年4月 (11003)
- 2023年3月 (25688)
- 2023年2月 (1957)
- 2023年1月 (3860)
- 2022年1月 (195)
- 2021年12月 (520)
- 2021年11月 (14919)
- 2021年6月 (14)
- 2021年5月 (111)
- 2021年4月 (53)
- 2021年3月 (214)
- 2021年1月 (1)
- 2020年8月 (1)
- 2020年7月 (5)
- 2020年6月 (49)
- 2020年5月 (5)
- 2018年12月 (29)
- 标签列表
